编者按
2019年3月18日,习近平总书记在学校思想政治理论课教师座谈会上发表重要讲话,习近平总书记强调思想政治理论课是落实立德树人根本任务的关键课程,要理直气壮开好思政课。五年来,yl88858永利中国始终以习近平新时代中国特色社会主义思想为指导,深入学习贯彻习近平总书记“3·18”重要讲话精神,在学校党委领导下,紧抓新时代高校思想政治理论课改革创新机遇,切实推进思政课建设。在习近平总书记“3·18”重要讲话五周年之际,特推出yl8858永利集团思政课教学团队系列风采展示。

一、教学团队情况
“习近平新时代中国特色社会主义思想概论”、“毛泽东思想和中国特色社会主义理论体系概论”课程教学团队所在教学系设有马克思主义理论一级学科博士、硕士学位授权点“马克思主义中国化研究”。以教育部习近平新时代中国特色社会主义思想研究中心基地和重庆市中国特色社会主义理论体系研究中心yl8858永利集团分中心等研究机构为工作平台。
团队师资力量综合素质优、教学水平高,职称、年龄、学历结构合理。现有专任教师30人,其中教授5人,副教授15人,获得博士学位人数达77%,团队教师来自中国人民大学、北京师范大学、武汉大学、中国社会科学院、电子科大等国内著名高校和研究机构。形成了一支由“高校思想政治理论课教师年度影响力人物”“中青年杰出人才支持计划”“重庆市五一劳动奖章”、重庆日报“十佳理论作者”获得者等组成的高质量教学科研团队。

二、课程建设成效
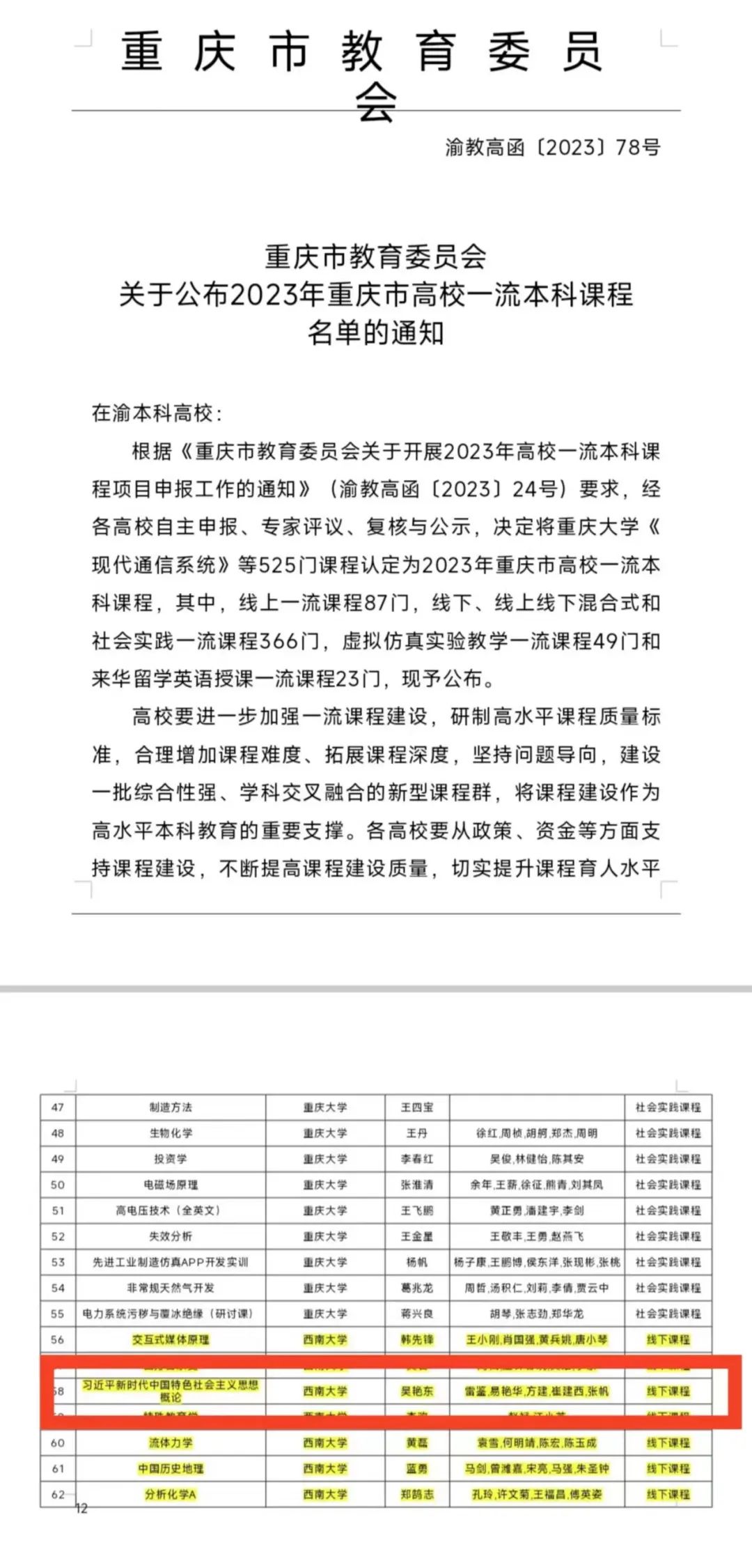
教学改革持续推进,教学质量不断提升。近五年来,教学团队始终坚持立德树人导向,积极研究和传播马克思主义中国化时代化理论成果,开展马克思主义中国化时代化理论成果的教育教学,扎实推进教学改革,着力提升教学质量,获评“重庆市一流本科课程”。在课程建设过程中,坚决贯彻落实党和国家要求,积极推进“习近平新时代中国特色社会主义思想‘三进’”,“习近平新时代中国特色社会主义思想一体化融入本硕博思政课研究”获得yl8858永利集团第四届教育教学成果一等奖。团队不断丰富教学形式,充分挖掘重庆特色育人资源开展教育教学,录制“习近平新时代中国特色社会主义思想”、“毛泽东思想和中国特色社会主义理论体系概论”系列微课视频等,《有趣 有料 有味:“革命精神与红色文化”系列思政大课的探索与实践》被获为重庆市教育科学研究院思政课与课程思政优秀案例。同时,团队鼓励中青年教师以赛促教,在各级各类教育教学比赛中获得优秀成绩。



三、课程建设特色做法
一是推进教学内容的与时俱进更新优化。紧跟马克思主义中国化时代化理论成果创新步伐,及时把党的最新理论成果、最新大政方针、习近平总书记最新重要讲话精神等融入课堂教学内容中,实现教学内容的与时俱进。
二是形成“大学生讲思政课”品牌特色。为全面推动习近平新时代中国特色社会主义思想进教材、进课堂、进学生头脑,打牢学生成长成才的科学思想基础,引导学生树立正确的世界观、人生观、价值观,不断提高大学生对思想政治理论课的获得感,展现新时代大学生的马克思主义理论素养和精神风貌,自2021年始举办“大学生讲思政课”活动,并在全国大学生讲思想课中取得优异成绩。

三是全方位推进课程教学的提质升级。不断丰富教育手段、拓展教学路径,将课堂教学、线上教学和实践教学相结合,运用雨课堂、学习通等平台开展教学;形成集体备课、专家听课、学生评课相结合的课程评价体系,及时发现问题并纠正;通过线上线下相结合、全员和个别相结合等方式对教学团队开展多频次的教学培训,力求提升教师教学水平。

四、教学团队教研成果
坚持把科研与教学相结合,以科研促教学,以教学带科研,实现良性互动。教学团队围绕毛泽东思想和中国特色社会主义理论体系概论、习近平新时代中国特色社会主义思想概论课教学开展教学研究,形成一系列教学研究成果。在项目方面,既有围绕教学改革获得的“国家社科基金高校思政课研究专项”“重庆市高等教育教学改革研究项目”等多个项目,也有围绕教学内容研究获得的“国家社科基金研究项目”“重庆市社科基金研究项目”等。在学术论文方面,在《马克思主义研究》《思想理论教育》等期刊上发表系列学术论文。在咨政报告方面,《坚持用“四把”理念推进思政课线上教学》等多篇报告被中办、中央宣传部等采纳。


